缺铁引起的贫血病是常见现象,我们能否掌握玉米等主要农作物的铁含量“开关”,解决铁等微量元素缺乏的“隐性饥饿”?12月8日,我校汤继华教授团队与中国农业科学院作物科学研究所李文学研究员团队最新重大科研成果以研究长文的形式在线发表于《科学(Science)》期刊。

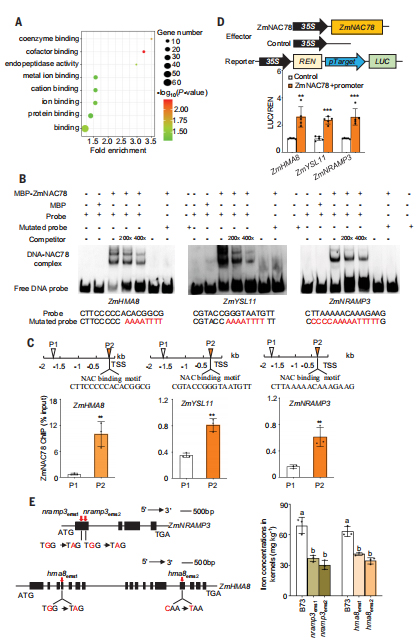
我校汤继华教授团队与中国农业科学院作物科学研究所李文学研究员团队鉴定到调控铁元素进入玉米籽粒的关键基因ZmNAC78,首次解析了该基因和金属转运蛋白共同组成一个分子开关控制铁元素进入玉米籽粒的分子机制。科研人员利用该基因,使玉米籽粒中的铁含量显著提高到每公斤70.5毫克,比现有生产所用玉米籽粒平均含铁量超出2倍以上。同时,利用开发的分子标记,培育出了籽粒富铁的玉米新品系。该研究为解决铁等微量元素缺乏问题提供了新基因。
该论文第一作者,闫鹏帅,2012年—2016年就读于河南农业大学农学专业,2016年以专业第一考取我校农学院作物遗传育种专业硕士研究生,2018年被我校农学院作物学(作物遗传育种方向)录取为博士研究生(硕-博连读),师从汤继华教授,2023年博士毕业,现为中国农科院作科所博士后。 中国农业科学院作物科学研究所研究员李文学和河南农业大学农学院教授、神农种业实验室玉米首席专家汤继华为共同通讯作者。 全球大约有三分之一的人口受到缺铁引起的贫血病困扰,根据第四次全国营养调查的数据,中国居民贫血患病率为20.1%,其中一半为缺铁性贫血。“虽然依靠服用补铁剂等手段,可以改善人的铁营养状况,但是成本较高。”汤继华教授说,如果能将日常食用作物铁含量提高,有助于从根本上低成本地改善大范围人群的铁营养状况,这对于以玉米为主食的发展中国家意义尤其重大。 为解决这一难题,2004年国际农业研究磋商组织(CGIAR)设立“生物强化挑战项目”,目前在水稻方面已经取得了较大进展,但由于玉米籽粒结构不同,铁等营养物质进入需要通过基底胚乳传递细胞传递,其生物学路径一直是植物营养领域悬而未决的问题。 “新发现的这项研究成果,在揭开铁元素进入玉米籽粒的生物学路径的同时,也为解析营养物质如何进入小麦等具有传递细胞的禾谷类作物提供了新思路。”汤继华教授介绍说,该研究还开发了富铁玉米新品种培育的分子标记并率先应用,选育出富铁的玉米新组合,为解决铁等微量元素缺乏的“隐性饥饿”问题提供了新材料与新基因资源。